Department of Telecommunication Engineering
University of Sindh, Jamshoro
Home
About
About
Mission
HoD Message
Academic
Programs
BE (TELECOMMUNICATION ENGINEERING)
Staff
Teaching Staff
Technical Staff
Department Details
Department Structure
Program Educational Objectives (PEOs)
Program Learning Outcomes (PLOs)
PLOs For Batches 2K20-2K24
PLOs For Batches 2K25 And Onwards
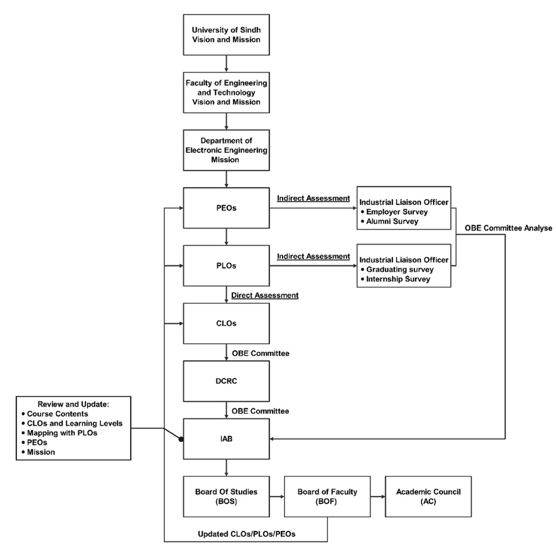
OBE Framework
Laboratories
Departmental Committees
Final Year Project
Internship Details
Industrial Collaborations
Timetable
Course Contents (with CLOs)
Faculty Publications
Library
News And Events
Academic Management System
Learning Management System
OBE Portal
Alumni
Downloads
Faculty Of Engineering & Technology
USindh
Generalized OBE Implementation Model